NEO1 Netzteilreparatur
Hab gerade wieder aktuell eine NEO1 hier, mit dem Netzteilfehler: "Kondensatoren haben dicke Backen"
Auf deutsch, die laufen aus, sieht man auf den Bildern, das die Elko`s oben gewölbt sind und anfangen auszulaufen.
Reparaturen sollten nur Leute machen, die wissen was sie tun,
denn im Netzteil können hohe Spannungen sein, z.B. am Primärkondensator.
Defekt waren zwei 2200µF/10V Elektrolytkondensatoren.
Ersatz gibt es in jedem Elektronikladen, aber man sollte sich guten Ersatz besorgen, nicht so ne Chinascheisse wie da drin war !
Ich habe mir LOW ESR Elkos neu besorgt, bei http://www.elko-verkauf.de.
Kosten etwa 2 Euro.
Um die Kondensatoren zu tauschen muß man die Box zerlegen:
Deckel (6 Schrauben) entfernen
Netzteil (6 Schrauben) entfernen, die an der Rückseite nicht vergessen !
Kabel abstöpseln am Netzteil bzw. auf dem Motherboard/HDD
Netzteil rausnehmen und die beiden Kondensatoren mittels Entlötpumpe oder Entlötlitze und Löstation auslöten.
Wichtig !!! Beim Einbau auf die Polung der Elko Kondensatoren achten.
Nach dem Verlöten die zu langen Drähte an den Lötstellen abschneiden.
Netzteilplatine wieder einbauen, verschrauben und die Kabel wieder verbinden.
Nun hoffen das nicht mehr kaputt ist,
oft geht auch der LNB-Spannungsregler auf dem Tuner als Folgeschaden mit über den Jordan,
dann muß sowieso ein Fachmann ran, da SMD-IC und ggf. SMD-Transistoren betroffen sind .
Hier dazu mal ein paar Bilder:
NEO1 Netzteilreparatur
- Gorcon
- NI - VIP
- Beiträge: 3148
- Registriert: Mi 13. Apr 2016, 10:55
- Box: E2HD, VU+ Uno4kSE, VU+ Ultimate4k
- Has thanked: 171 times
- Been thanked: 47 times
Re: NEO1 Netzteilreparatur
Die 2 Lötstellen jeweils links und rechts von R28 sehen aber nicht gut aus. Die sollten unbedingt nochmal nach gelötet werden. 
Re: NEO1 Netzteilreparatur
Hi,
Vom Kumpel die Neo hats auch erwischt.
Gibts evtl. Jemand der mir das machen kann?
Evtl. Wohnt ja jemand in der nähe, komme aus Dortmund.
Gruß
Habanatz
Vom Kumpel die Neo hats auch erwischt.
Gibts evtl. Jemand der mir das machen kann?
Evtl. Wohnt ja jemand in der nähe, komme aus Dortmund.
Gruß
Habanatz
- annie
- NI - Team
- Beiträge: 1072
- Registriert: Di 5. Apr 2016, 18:46
- Wohnort: zuhause
- Box: 1x E4HD, 4x HD51,1x VuUno4K
- Has thanked: 23 times
- Been thanked: 22 times
Re: NEO1 Netzteilreparatur
Hier nochmal ein Bild vom Tuner und den Bauteilen U5 D6 Q14 L15 und wie die miteinander verbunden sind.
- annie
- NI - Team
- Beiträge: 1072
- Registriert: Di 5. Apr 2016, 18:46
- Wohnort: zuhause
- Box: 1x E4HD, 4x HD51,1x VuUno4K
- Has thanked: 23 times
- Been thanked: 22 times
Re: NEO1 Netzteilreparatur
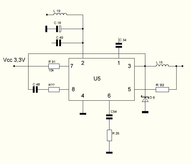
Aus gegebenem Anlaß,
hab die U5 Beschaltung auch mal nachgezeichnet.
Wehe es wettert jemand gegen meine Bleistiftzeichnung
hab die U5 Beschaltung auch mal nachgezeichnet.
Wehe es wettert jemand gegen meine Bleistiftzeichnung
- dotterbart
- Beiträge: 7
- Registriert: Di 28. Mär 2017, 21:45
Re: NEO1 Netzteilreparatur
Original ist das der MP2372. Aber der MP1431 ist baugleich. Ich hatte die bei (Vorsicht: Werbung!) Ebay gekauft: http://www.ebay.de/itm/MPS-MP1431DS-SOP-8-/221576499376
Die Lieferung aus Hongkong dauert allerdings ein paar Tage.
LG Harry
Edit: hab gerade erst gesehen, dass die Anfrage vom Februar ist. Hat sich also bestimmt schon erledigt?
Die Lieferung aus Hongkong dauert allerdings ein paar Tage.
LG Harry
Edit: hab gerade erst gesehen, dass die Anfrage vom Februar ist. Hat sich also bestimmt schon erledigt?